网站首页
董事长致辞
正天概况
公司简介
发展历程
公司资质
组织机构
公司荣誉
公告公示
公司新闻
工程招标
政府采购
业务指南
项目管理
造价咨询
招标投标
司法鉴定
政府采购
工程咨询
财务审计
BIM咨询
政策法规
造价咨询
招标投标
政府采购
咨询团队
经典成果
概预算
投资评审
结(决)算审计
跟踪审计
工程招标
政府采购
工程咨询
土地整理
BIM咨询
造价鉴定
信息化评审
企业文化
发展理念
员工天地
职场风采
党建专栏
下载中心
联系我们
联系方式
人力资源
公告公示
公司新闻
工程招标
政府采购
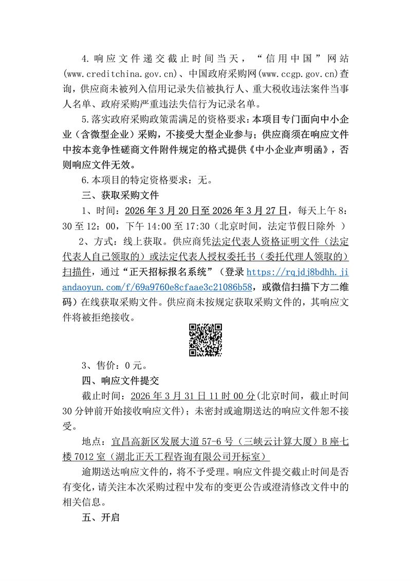
详细内容
首页
-> 详细内容
宜昌市葛洲坝公园树木移植建设项目造价咨询服务竞争性磋商公告
发布时间:2026-03-20 浏览次数:5058 作者:管理员 来源:本站
2016-2026© All Rights Reserved 版权所有:湖北正天工程咨询有限公司
联系地址:湖北省宜昌高新区发展大道57-6号 邮编:443005 电话:0717-6593319 传真:0717-6243700
技术支持:
顺为网络
鄂ICP备16016292号-1
鄂公网安备42050202000185号
企业邮箱:709460658@qq.com